洛阳职业技术学院2025年智能AI招生客服系统项目2025年3月12日,按规定程序进行询价,现将询价情况公示如下:
一、项目名称:2025年智能AI招生客服系统项目
二、资金来源及预算金额:财政资金;35000元
三、询价项目简要说明:
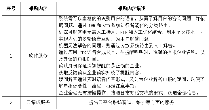
1.采购内容:

2.技术参数:

四、成交供应商:
中国联合网络通信有限公司
五、成交金额:
叁万肆仟肆佰元整(34400元)
六、询价成员:
茹鹏辉 苏旭 何思源
七、招标人:
洛阳职业技术学院
联系人:何老师
联系电话:(0379)63189387
成交供应商应按照规定的时限和程序与学校完成采购合同的签订。